College of Natural & Agricultural Sciences

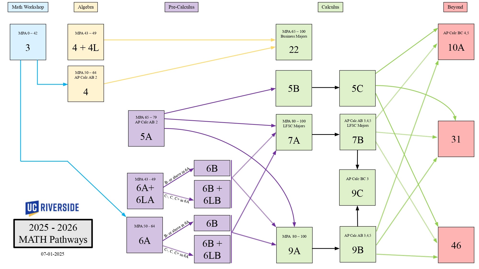
Math Pathways Visual Chart

  • THE MATH DEPARTMENT DOES NOT ADVISE STUDENTS on progression information.
  • The Math Department (through the CNAS Enrollment Management Center) can only place you in an appropriate class based on what you have already taken or tested into. 
  • Only your advisor can tell you which progression path you should be taking. Please see your advisor for information on which path you should choose.
  • For Math majors: Your advisor will direct you on which path to start out on, but in the end, all of the above Math classes must be taken for a BA and BS degree.

Download the 2025-2026 Math Progression Chart PDF


Non Math Majors

  • Path #1 - Math 4  Math 22
  • Path #2 - Math 5  Math 9A  Math 9B  Math 9C
  • Path #3 - Math 5 → Math 9A  Math 9B  Math 46
  • Path #4 - Math 5  Math 9A  Math 9B  Math 10A  Math 10B
  • Path #5 - Math 6A  Math 6B  Math 9A → Math 9B  Math 9C
  • Path #6 - Math 6A  Math 6B  Math 9A → Math 9B  Math 46
  • Path #7 - Math 6A  Math 6B  Math 9A → Math 9B  Math 10A  Math 10B
Notice: Once a student has tested into Math 4, 5, or 6A, the above progressions are possible. If a student has tested directly into 9A, they would start further into one of the progression paths above.

Math Majors

Math Majors Must Take the Following Math Classes
  • 006B : Precalculus: An Introduction to Functions II or 009A : First-Year Calculus Part I
  • 009B : First-Year Calculus Part II
  • 009C : First-Year Calculus Part III
  • 010A : Calculus of Several Variables
  • 010B : Calculus of Several Variable Part II
  • 046 : Introduction to Ordinary Differential Equations

Let us help you with your search